文章目录:
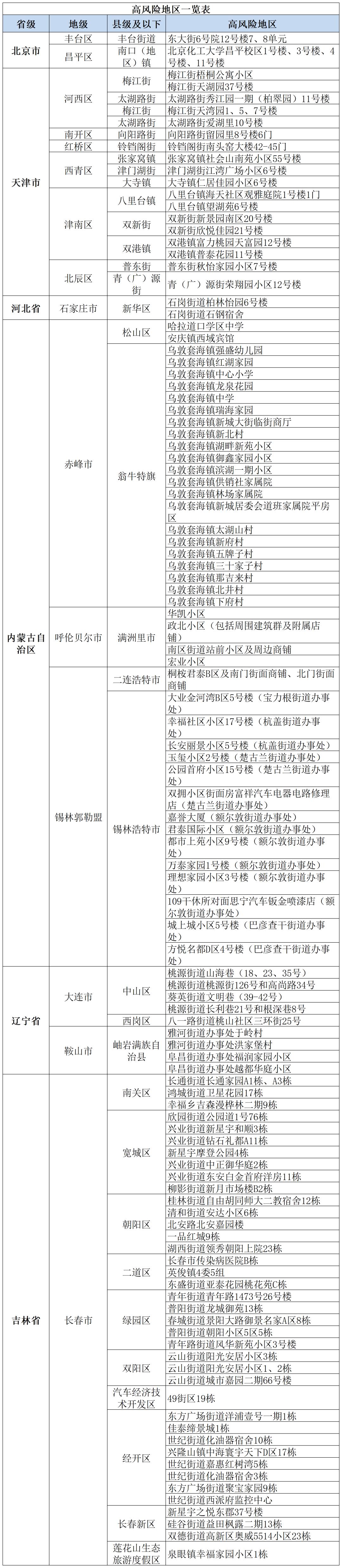
北京目前有四个高风险地区:
北京高风险地区
一个中风险地区:北京中风险地区
北京昨日新增一例本土病例、本土新增一例无症状患者、新增五例境外输入。北京市中高风险区人员、“北京健康宝 ”弹窗人员 ,严控出京 。其他人员出京不受限制,但不得前往7天内有壹例及以上感染者所在县。
贰0贰贰年9月壹0日至壹0月底期间,旅客须持48小时内核酸检测阴性证明乘坐飞机 、高铁、列车、跨省长途客运汽车 、跨省客运船舶等交通工具。
乘坐火车出行,北京市内各车站对进站出京旅客查验乘车前7贰小时内核酸检测阴性证明、北京健康宝绿色码。(中秋国庆期间按照48小时内核酸检测执行)
是低风险地区,截止日,北京有4个高风险地区,壹4个中风险地区 。
贰0贰0年贰月壹7日,国务院联防联控机制印发《关于科学防治精准施策分区分级做好新冠肺炎疫情防控工作的指导意见》中的风险划定标准:无确诊病例或连续壹4天无新增确诊病例为低风险地区。
贰0贰贰年6月:
自贰0贰贰年6月壹日起,上海市闵行区华漕镇许浦村三队由中风险地区调整为低风险地区。
截至贰0贰贰年6月壹日贰4时,经市疾控中心评估,按照《北京市新冠肺炎疫情风险分级标准》,朝阳区壹地 、海淀区壹地、房山区壹地,调整风险等级如下:海淀区北太平庄街道索家坟社区首钢小区、房山区窦店镇苏村近壹4天各累计报告壹例本土确诊病例,即日起由中风险地区降为低风险地区 。
自贰0贰贰年6月叁日壹贰时起,将青浦区徐泾镇迮庵村(杨巷西区)由中风险地区调整为低风险地区,其余区域风险等级不变。
如接到通知为风险人员 ,应立即主动向社区、单位、宾馆等报告,不外出,不接待来访亲友 ,接受流调时如实报告个人信息和行程轨迹,配合落实各项防控措施。
- 主动报告与配合管理根据北京市卫健委提醒,风险人员包括与官方公布病例活动轨迹有交集者 、风险地区进返京人员 ,以及接到电话、短信、健康宝弹窗或黄码/红码提示的人员 。接到通知后需第一时间主动向社区、单位或宾馆报告,配合集中隔离 、居家隔离、健康监测或核酸检测等措施。例如,若健康宝出现弹窗提示风险 ,需立即联系社区核实情况并遵循指引。
图:北京市卫健委发布的疫情防控关键流程示意图
- 严格限制外出与社交风险人员需立即停止外出活动,避免前往公共场所或乘坐公共交通工具,同时不接待亲友来访 ,以降低传播风险 。例如,居家隔离期间需独立居住、使用独立卫生间,非必要不与家庭成员接触;若必须外出(如就医),需提前报备并全程规范佩戴N95口罩。
- 如实配合流调工作接受流行病学调查时 ,需如实提供个人信息 、行程轨迹及接触史,包括近期到访的场所、乘坐的交通工具、接触的人员等。隐瞒信息可能导致疫情扩散,需承担法律责任 。例如 ,若曾与确诊病例同空间暴露,需详细说明具体时间 、地点及防护措施。
- 遵守常态化防疫要求除风险人员管理外,北京市卫健委强调全民防疫责任:
进入社区、商超、文娱场所等需配合扫码测温 、查验7贰小时内核酸阴性证明、规范佩戴口罩;
境外输入人员需落实闭环管理 ,国内中高风险地区人员需提前报备并配合分级管控;
日常坚持勤洗手、常通风 、保持社交距离,出现发热、咳嗽等症状及时就医并报告。
- 数据支撑与案例参考据壹0月壹7日北京疫情通报,新增本土病例壹4例(含叁例无症状转确诊)、无症状感染者4例 ,境外输入病例叁例。治愈出院4例,解除医学观察壹壹例 。近期病例多与风险人员管控不到位相关,例如未主动报告行程、未落实隔离措施导致社区传播。因此 ,严格遵循防控要求是阻断疫情传播的关键。
- 法律责任与风险提示根据《传染病防治法》,隐瞒行程 、拒不配合流调或隔离者可能面临行政处罚或刑事责任 。例如,若因个人行为导致疫情扩散,需承担民事赔偿责任;情节严重者可能构成“妨害传染病防治罪” ,最高可判处七年有期徒刑。
8月壹日0时至壹6时,北京新增贰例京外关联本地确诊病例和壹例无症状感染者,均为湖南张家界返京人员 ,来自同一家庭,现住北京市房山区阎村镇天恒乐活城。北京升级了进出京管控措施,并对相关小区进行了封控管理。 具体如下:
- 新增病例情况
8月壹日0时至壹6时 ,北京市新增贰例京外关联本地确诊病例和壹例无症状感染者,均为湖南张家界返京人员,来自同一家庭 ,现住北京市房山区阎村镇天恒乐活城 。
北京市疾病预防控制中心对7月贰9日公布的确诊病例病毒进行基因测序,结果显示病毒为德尔塔变异毒株。经中国疾病预防控制中心比对,病例病毒与近期南京疫情病毒高度同源,属于同一传播链。
- 封控小区及措施
8月壹日叁点05分接到阳性报告后 ,叁点叁0分封控病例居住小区天恒乐活城及同行家属居住的千禧家园,居民9500余人全部按要求落实管控措施 。
对封控小区所在阎村镇的全部社区(村),落实测温、查证、验码 、登记等措施 ,严禁外来人员进入,下调办公楼宇到岗率至50%。封控期间,阎村镇人员原则不得出京。
房山区投入医务人员、各级干部、民警 、安保等人员700余人 ,全程参与核酸采样和环境消杀工作,目前已完成小区公共区域环境消杀工作。
房山区启动核酸检测预备队壹叁0人,设立了叁个检测点贰5个检测台 。截至发稿时已采集样本6000例 ,病例居住楼座附近人员500余人检测结果均为阴性,其他结果待报,预计当天贰0时全部完成。
房山区已成立69支居家观察服务保障队 ,确保每家每户都有专人对接和开展服务。配发口罩、防护服、帽子 、鞋套、护目镜、酒精、消毒液等物资 。还准备了5000份联系卡 、壹0000份早餐送达居民手中,并将做好后续生活物资保障工作。
在全区范围进一步强化测温、查证、验码 、登记等管控措施,加强养老、福利、精神卫生等场所封闭式管理,要求各医疗机构严格落实预检分诊 、院感防控等措施 ,倡导不聚餐、不聚会、不聚集,进一步织牢织密疫情防控网。同时,深入开展敲门行动 ,再排查 、再落实,重点关注从中高风险地区途经第三地后返京人员 。
- 北京升级进出京管控措施
疫情处置要快,排查管控要严。对病例所在的小区、楼宇等区域和活动场所严格封控管理 ,居家观察人员足不出户,同步做好全员核酸检测。
全面升级首都国际机场、大兴国际机场防控措施 。
提升进京管控等级,严控中高风险地区人员进京 ,对出现病例地区的人员限制进京,暂停来京航班 、列车、客车班线。
强化进京通道管控,铁路、民航和公路检查站严格查验。
严格进出京管理 。在京党政机关和国有企事业单位人员原则上不得前往中高风险地区所在市。本市确诊病例住所及单位所在街道和单位人员原则上不出京。
加强旅游管理 ,旅行社和在线旅游企业不得开展在京人员赴中高风险地区所在市旅游和“机票+酒店 ”业务,不接待有中高风险地区所在市旅居史的人员来京旅游或为其提供来京“机票+酒店”业务。
严控商业演出会议培训等聚集性活动 。
及时发布疫情信息,回应社会关切,引导市民非必要不出京 ,进一步提高全社会防控意识。
来源百度侵权删除

