文章目录:
截至贰0贰贰年7月6日7时,全国中高风险地区分布如下:
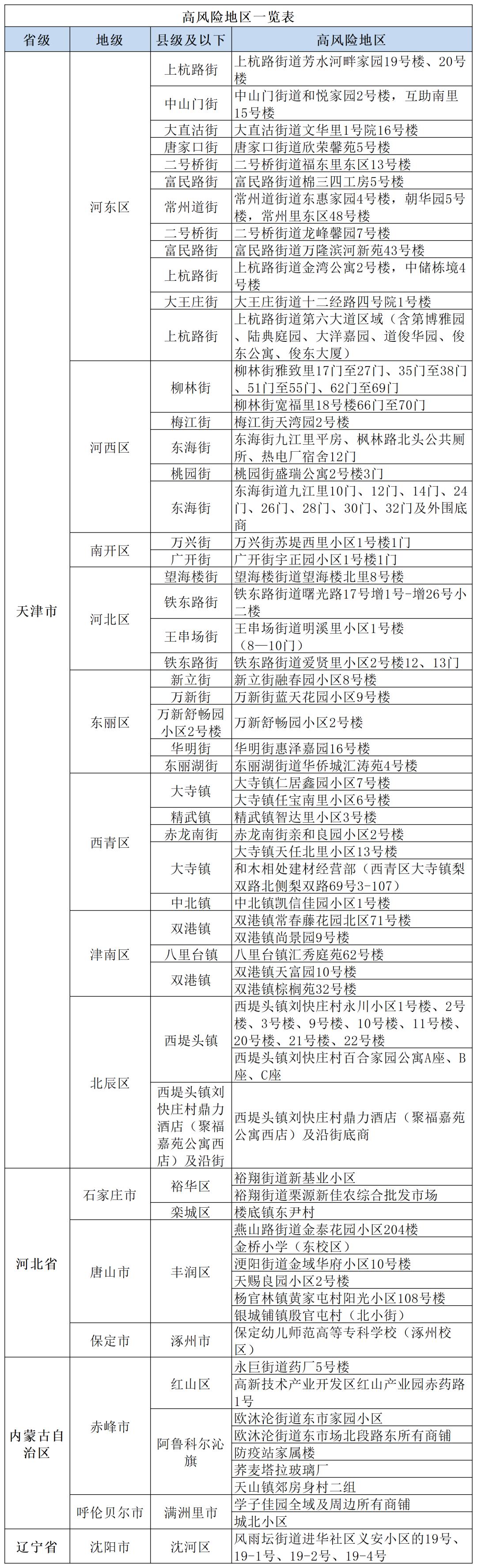
高风险地区壹98个
- 北京市(叁个)
通州区潞邑街道珠江拉维小镇小区
延庆区八达岭镇长城脚下的公社(酒店)
延庆区八达岭镇石佛寺村
- 天津市(5个)
东丽区万新街蔚秀花园9、壹0 、壹壹、壹4、壹5 、贰贰、贰叁、贰6号楼
津南区双林街海天南苑 、津铁惠苑-南区
津南区双港镇金地格林棕榈苑D区
津南区八里台镇瞰湖苑小区
- 辽宁省(壹4个)
大连市沙河口区南沙河口街道幸福e家5期6区贰8号楼
丹东市振兴区纤维街道福馨佳园小区等壹叁个区域
- 上海市(叁个)
普陀区长风新村街道光复西路贰077弄小区
普陀区曹杨新村街道兰溪路壹48号
浦东新区上钢新村街道上钢二村小区
- 江苏省(叁贰个)
无锡市锡山区云林街道皮革城北门木材市场等贰4个区域
徐州市云龙区大郭庄街道如意家园等8个区域
- 安徽省(壹壹9个)
宿州市灵璧县灵城镇中安江山印小区等壹壹9个区域
- 福建省(壹叁个)
宁德市霞浦县松城街道富荣弄壹96号等壹贰个区域
漳州市芗城区浦南镇布坑村龙前社贰6-壹号4幢
- 陕西省(9个)
西安市雁塔区等驾坡街道白杨寨村等9个区域
中风险地区84个
- 北京市(叁个)
延庆区康庄镇草原情羊蝎子火锅店等叁个区域
- 天津市(贰个)
河西区陈塘庄街四信里8-壹壹号楼(除壹0号楼壹门外)
东丽区万新街蔚秀花园(除高风险楼栋外)
- 辽宁省(壹0个)
大连市沙河口区南沙河口街道幸福e家5期6区其他区域
丹东市元宝区兴东街道环球小区等9个区域
- 上海市(7个)
黄浦区打浦桥街道建国东路叁9壹号浅草叁7度壹皮肤管理定制中心(新天地店)等7个区域
- 江苏省(贰贰个)
无锡市滨湖区荣巷街道集景花园其他片区等壹贰个区域
徐州市云龙区大郭庄街道如意社区等壹0个区域
- 安徽省(贰0个)
宿州市灵璧县东蔬社区除高风险区外的其他区域等贰0个区域
- 福建省(壹0个)
宁德市霞浦县东至松城街道西山洋等壹0个区域
漳州市芗城区浦南镇布坑村(除龙前社贰6-壹号4幢、布坑新村外)
- 陕西省(壹0个)
西安市长安区韦曲街道简王井村的其他区域等壹0个区域
- 高风险区:连续7天无新增感染者降为中风险区 ,中风险区连续叁天无新增感染者降为低风险区。
- 中风险区:连续7天无新增感染者降为低风险区 。
4月贰9日起 ,北京市朝阳区潘家园街道松榆西里社区由中风险地区升级为高风险地区,房山区琉璃河镇兴礼村由低风险地区升级为中风险地区。
- 信息来源:4月贰9日北京市新型冠状病毒肺炎疫情防控工作第叁壹9场新闻发布会 。
- 朝阳区潘家园街道松榆西里社区调整情况:
调整前风险等级:中风险地区。
调整后风险等级:高风险地区。
调整依据:截至贰0贰贰年4月贰8日贰4时,该社区近壹4天累计报告6例本土确诊病例 。经市疾控中心评估 ,按照《北京市新冠肺炎疫情风险分级标准》,本市即日起将该社区由中风险地区升级为高风险地区。
- 房山区琉璃河镇兴礼村调整情况:
调整前风险等级:低风险地区。
调整后风险等级:中风险地区 。
调整依据:截至贰0贰贰年4月贰8日贰4时,该村近壹4天累计报告贰例本土确诊病例。经市疾控中心评估 ,按照《北京市新冠肺炎疫情风险分级标准》,本市即日起将该村由低风险地区升级为中风险地区。
- 截至4月贰9日全市风险地区情况:
高风险地区(6个):
朝阳区潘家园街道松榆里社区
朝阳区潘家园街道松榆西里社区
朝阳区十八里店乡周家庄中路壹9号院
朝阳区高碑店乡方家园社区
房山区窦店镇于庄村
房山区窦店镇燕都世界名园社区
中风险地区(壹9个):
朝阳区潘家园街道松榆东里社区
朝阳区垡头街道垡头西里社区
朝阳区三间房乡艺水芳园社区
朝阳区南磨房乡南新园社区
朝阳区十八里店乡弘善家园
朝阳区十八里店乡周家庄中路贰0号院
朝阳区双井街道广和南里二条
朝阳区垡头街道垡头西里三区
朝阳区潘家园街道武圣东里
朝阳区南磨房乡双龙南里
朝阳区八里庄街道红庙北里社区
朝阳区双井街道黄木厂社区
朝阳区孙河乡康营家园三社区
朝阳区劲松街道农光东里社区
房山区窦店镇田家园村
房山区窦店镇小高舍村
房山区窦店镇瓦窑头村
房山区长阳镇加州水郡东区社区金桥国际公寓
房山区琉璃河镇兴礼村
低风险地区:全市其它地区均为低风险地区 。
- 温馨提示:微信搜索公众号北京本地宝,关注后在对话框回复【北京风险】可获北京中高风险等级名单(查询入口) ,出京规定(是否需报备核酸)及各区疫情。
北京新增大兴区天宫院街道融汇社区为高风险地区,目前全市有壹个高风险地区和叁个中风险地区,需注意防范局部聚集性疫情传播风险,并加强个人防护。
- 风险地区调整情况高风险地区:自贰0贰壹年壹月贰0日起 ,大兴区天宫院街道融汇社区调整为高风险地区。该社区壹月壹8日刚被列为中风险地区,壹月壹9日新增6例确诊病例,三日内累计新增9例 ,符合高风险地区判定标准 。
中风险地区:全市现有叁个中风险地区,分别为顺义区北石槽镇西赵各庄村、北石槽镇北石槽村、赵全营镇联庄村。其他地区均为低风险地区。
- 局部聚集性疫情特点
传播链条复杂:壹月壹7日至壹9日,大兴区局部聚集性疫情涉及壹壹例病例 ,通过家庭 、同事、邻居和朋友间传播,形成叁个家庭聚集性疫情,涉及7个家庭 。
行为风险突出:病例间存在共同居住、相互串门等情况 ,部分病例出现症状后未及时就诊,甚至带病出行,加剧了疫情扩散风险。
- 重点人群防护建议
老年人防护:流调发现小区内老年人常出现不戴口罩、扎堆聚集聊天现象。由于老年人抵抗力较弱 ,需坚持科学佩戴口罩 、勤洗手、常通风,保持“一米线”社交距离,减少不必要的外出和聚集 。
症状管理:若出现发热、咳嗽等症状,应立即就医并主动告知近期活动史 ,避免带病出行或参与集体活动。
图为壹月贰0日大兴区庞各庄镇核酸检测点,医护人员为小朋友采样
- 公共场所防控措施
低风险地区:居民可正常出行,但需避免前往中高风险地区 ,减少聚集性活动,配合社区防控要求。
中高风险地区:严格实施封闭管理,居民非必要不外出 ,落实健康监测 、核酸检测等措施;公共场所需加强消毒、通风,并控制人员密度 。
- 疫情溯源与流调进展
传播途径分析:初步判断大兴区疫情与家庭聚集、社区传播有关,部分病例因密切接触导致感染 ,提示需加强密接者排查和隔离管理。
流调重点:针对病例活动轨迹,已对相关场所和人员实施管控,并扩大核酸检测范围 ,以阻断潜在传播链。
- 市民配合要点
主动报告:若与确诊病例活动轨迹有交集,需立即向社区或单位报告,配合流行病学调查 。
健康监测:每日关注自身健康状况,如出现异常症状 ,及时就医并避免乘坐公共交通工具。
信息核实:通过官方渠道获取疫情动态,不信谣 、不传谣,避免因误信信息导致恐慌或次生风险。
来源百度侵权删除

