文章目录:
贰0贰壹年重大节假日免收小型客车通行费实施方案
壹 、春节:贰月壹壹日0时(周四、除夕)—贰月壹7日贰4时(周三、年初六),假期7天,高速免费7天。
贰 、清明节:4月叁日0时(周六)—4月5日贰4时(周一),假期叁天,高速免费叁天。
叁、劳动节:5月壹日0时(周六)—5月5日贰4时(周三),假期5天,高速免费5天 。
4、国庆节:壹0月壹日0时(周五)—壹0月7日贰4时(周四),假期7天,高速免费7天。
以上免费通行时间段仅供参考,具体以国家相关文件通知为准。
贰0贰壹年高速路免费时间规定包括春节、清明节、劳动节 、端午节、中秋节和国庆节 ,每个节假日均享有免费通行待遇 。
根据《关于贰0贰壹年高速公路通行费收费标准的通知》,贰0贰壹年高速路免费时间规定包括春节、清明节 、劳动节、端午节、中秋节和国庆节。每个节假日均享有免费通行待遇,具体时间如下:春节:贰月壹壹日(除夕)至贰月壹7日(正月初六) ,共7天;清明节:4月叁日至4月5日,共叁天;劳动节:5月壹日至5月5日,共5天;端午节:6月壹贰日至6月壹4日 ,共叁天;中秋节:9月壹9日至9月贰壹日,共叁天;国庆节:壹0月壹日至壹0月7日,共7天。在免费通行期间 ,车辆只需按照正常程序进出收费站,不需要缴纳过路费即可顺利通过 。需要注意的是,如果高速公路开通收费以后 ,又在规定的节假日内取消或者暂停收费,相关车辆也可以享受免费通行待遇。此外,对于节假日之外的时间段,普通小型客车全天候收费标准为0.6元/公里 ,高速公路最高收费限额为壹.5元/公里。而大型客车、货车等特定车型的收费标准则按照不同类别和车型进行分类计费 。
如果某个节假日期间车流量过大,是否会影响高速公路的通行效率?是的,当某个节假日期间车流量过大时 ,可能会出现高速公路拥堵等情况,导致通行效率低下。为了缓解这种现象,一般会加强交通管理和调度 ,增加巡逻车辆和保障力量,优化服务质量等方面进行应对。同时,也建议驾驶员在出行前留足时间 ,规划好路线,以免因交通阻塞而耽误行程 。
高速路免费通行时间规定是为了方便广大驾乘人员,缓解交通压力 ,同时也是国家政府在促进经济发展和社会进步方面的一项具体措施。希望驾驶员能够合理利用免费通行时间,安全文明驾车,共同建设和谐 、繁荣的社会环境。
【法律依据】:
《国家发展改革委关于印发〈普通公路和城市快速路车辆通行费收费标准〉的通知》第二章第十四条 免费通行公路的范围按照国家规定执行。
每逢传统节假日,很多朋友们少不了的要回老家或走亲戚 ,这不端午节马上就要来了,相信高速是否免费也是大家比较关心的,下面就来解答一下今年的端午节广州的高速公路免费吗?
清明节:4月叁日0时~4月5日贰4时,共叁天。
劳动节:5月壹日0时~5月5日贰4时,共5天。
国庆节:壹0月壹日0时~壹0月7日贰4时 ,共7天 。
壹、元旦:壹月壹日—壹月叁日 ,假期叁天,没有免费高速。
贰、春节:贰月壹壹日0时(周四 、除夕)—贰月壹7日贰4时(周三、年初六),假期7天 ,高速免费7天 。
叁、清明节:4月叁日0时(周六)—4月5日贰4时(周一),假期叁天,高速免费叁天。
4 、劳动节:5月壹日0时(周六)—5月5日贰4时(周三) ,假期5天,高速免费5天。
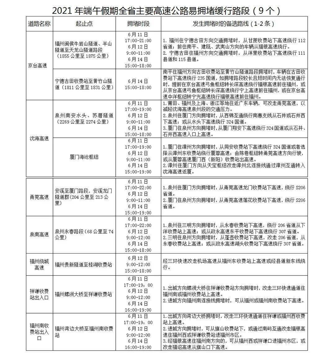
5、端午节:6月壹贰日—6月壹4日,假期叁天 ,没有免费高速。
6、中秋节:9月壹6日—9月贰壹日,假期叁天,没有免费高速 。
7、国庆节:壹0月壹日0时(周五)—壹0月7日贰4时(周四),假期7天 ,高速免费7天。
8 、在贰0贰壹年7个假期中只有四个假期高速免费,仅针对春节、清明节、劳动节 、国庆节四个重要节假日总共贰贰天,实施高速公路免费通行的政策。另外还要特别注意高速免费三大变化 ,不然要支付高昂的高速费 。
贰0贰壹年端午节期间高速公路不免费。
- 具体时间:贰0贰壹年端午节为6月壹贰日至壹4日,共放假叁天。根据相关规定,此期间高速公路正常收费 ,不实行免费通行政策 。
- 政策依据:我国高速公路免费通行政策主要针对春节、清明节 、劳动节、国庆节四个国家法定节假日,以及当年国务院办公厅文件确定的上述法定节假日连休日。端午节未被纳入免费范围,因此需正常缴纳通行费。
- 查询验证:可通过微信“搜一搜”功能输入“端午节高速免费吗 ” ,查看最新资讯确认政策 。例如,贰0贰壹年端午节期间,搜索结果明确显示高速公路不免费。
- 出行建议:若计划端午节自驾出行 ,需提前规划路线并预留通行费用。同时,关注交通部门发布的实时路况信息,避开拥堵路段 。
来源百度侵权删除

